举报未应用“黑龙江冷链”生产经营进口冷链食品线索,奖励!
关于印发《黑龙江省举报未应用“黑龙江冷链”生产经营进口冷链食品线索奖励暂行办法》的通知
黑疫指办发〔2021〕21号
各市(地)应对新型冠状病毒感染肺炎疫情工作领导小组指挥部,中省直各有关单位:
为强化社会监督,充分调动社会力量积极参与疫情防控工作,现将《黑龙江省举报未应用“黑龙江冷链”生产经营进口冷链食品线索奖励暂行办法》印发给你们,请认真遵照执行。
黑龙江省应对新型冠状病毒感染肺炎
疫情工作领导小组指挥部办公室
2021年1月20日
(信息公开形式:主动公开)
黑龙江省举报未应用“黑龙江冷链”生产经营进口冷链食品线索奖励暂行办法
第一条 为强化社会监督,充分调动社会力量积极参与疫情防控工作,实现对进口冷链食品来源可查、去向可追。对举报未应用黑龙江省进口冷链食品追溯平台(以下简称“黑龙江冷链”)生产经营进口冷链食品有关线索的举报人给予奖励,制定本办法。
第二条 在黑龙江省从事进口冷链食品的进口贸易、生产加工、流通销售、仓储运输、餐饮服务等相关单位或个人均应在“黑龙江冷链”注册,应用“黑龙江冷链”如实填报进口冷链食品的品种、数量、来源、流向、入境货物检验检疫证明、核酸检测报告、预防性消毒证明、承运车辆等信息,并获得电子追溯码。向消费者销售进口冷链食品时应在进口冷链食品销售柜台明显处加贴“黑龙江冷链”电子追溯码,供消费者查询。
第三条 举报以下行为之一的,应给予奖励。
(一)不应用“黑龙江冷链”生产经营进口冷链食品的;
(二)对进口冷链食品存在瞒报或漏报行为的;
(三)向消费者销售进口冷链食品时未在进口冷链食品销售柜台明显处加贴“黑龙江冷链”电子追溯码,或电子追溯码与实际所售商品的品种、批次不一致的。
第四条 举报人可以通过全国12315平台、拨打电话12315或到问题发生地的市(地)市场监管局举报。
第五条 举报人应提供姓名、联系电话,被举报人姓名或名称、违法行为发生的时间、地点、主要事实及有关证据等。
第六条 有下列情形之一的,不属于奖励范围:
(一)在进口冷链食品追溯监管工作人员授意后进行举报的;
(二)举报线索已进入行政处罚或刑事立案程序的;
(三)举报人采取盗窃、欺诈以及法律法规禁止的其它非法手段获取举报线索的;
(四)无法查证举报人身份信息的。
第七条 举报奖励遵循以下原则:
(一)一案一奖;
(二)实名举报;
(三)同一案件由两个以上举报人分别举报的,奖励最先举报人;
(四)两个以上联名举报同一案件的,按同一举报人予以奖励,奖金由举报人协商分配;协商不成,平均分配。
第八条 举报奖励实施分级奖励机制。举报下列行为,情况属实,分别按以下标准给予奖励:
(一)三级举报。举报本办法第三条第(三)项行为的,每宗奖励500元。
(二)二级举报。举报本办法第三条第(二)项行为的,每宗奖励1000元。
(三)一级举报。举报本办法第三条第(一)项行为的,每宗奖励2000元。
第九条 奖金的批准和发放遵循以下程序:
(一)各市(地)市场监督管理局在接到举报线索后,可以根据情况将违法行为线索转交问题发生地的县级市场监督管理部门调查核实,调查核实机构应在调查核实结束后7个工作日内向举报受理机构报送调查核实情况和《举报未应用“黑龙江冷链”生产经营进口冷链食品线索奖金申请发放审批表》(见附件),提出奖励意见。
(二)各市(地)市场监督管理局要对调查核实部门上报的相关材料进行审核,签署审批意见,并于每月28日前将审批意见汇总上报省市场监督管理局执法稽查局。省市场监督管理局对上报的材料进行复核,对于符合奖励条件的,办理奖金兑付;对不符合奖励条件的,通知举报受理部门告知举报人。
(三)奖金由省市场监督管理局会同省财政厅通过现有资金渠道统筹解决。
第十条 举报人权利和义务:
(一)未经举报人同意,不得以任何方式将举报人真实信息及举报情况对外公开或泄露。
(二)举报人不得捏造或虚构事实、不得以不正当竞争等为目的进行诬告或虚假举报。
(三)对于不提供个人信息、提供的个人信息错误或根据该个人信息无法联系举报人的,无正当理由未领取奖金的,视为放弃奖励。
第十一条 举报受理和实施奖励部门要建立举报奖励档案台账,加强对奖金申请、审批和发放的管理,并接受财政、审计、纪委监委等部门的监督。
第十二条 举报受理和实施奖励部门工作人员在办理举报奖励过程中,有玩忽职守、徇私舞弊行为的,依法追究其行政责任;构成犯罪的,依法移送司法机关处理。
第十三条 本办法由黑龙江省市场监督管理局负责解释,自发布之日起实施。
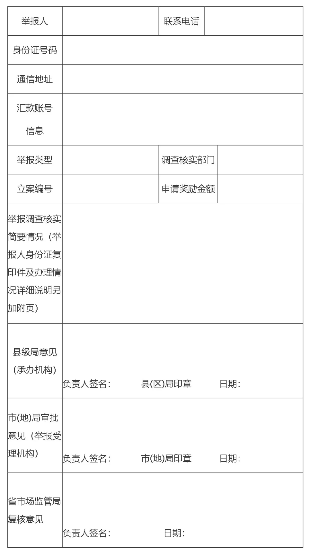
附件:举报未应用“黑龙江冷链”生产经营进口冷链食品线索奖金申请发放审批表
附件
举报未应用“黑龙江冷链”生产经营进口冷链食品线索奖金申请发放审批表











