本月起大庆全面启动二代社保卡 这些地方可补换卡
原标题:本月起我市全面启动二代社保卡
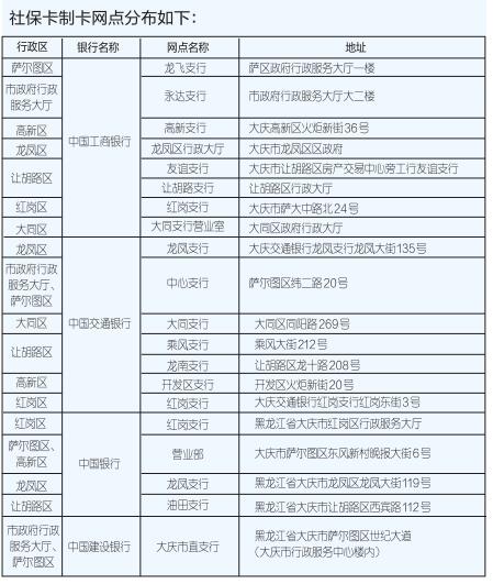
尚未办理社保卡的可到居住地所在社保卡制卡网点申领
大庆生活网讯(大庆晚报记者 卢阳)近日,记者从市人社局信息中心了解到,为全面推进社会保障卡在养老保险工作中的应用,加快推动参保人员通过加载金融功能的社保卡领取基本养老、工伤、失业等社会保险待遇,9月1日起,我市全面启动应用具有金融功能的二代社保卡,用于市区居民发放社会保险待遇。
据工作人员介绍,此次政策调整暂不含城乡居民基本养老。从2020年9月1日起,市区基本养老、工伤、失业保险待遇领取人,在办理社会保险待遇时,需要提供已经激活金融功能的社保卡复印件,如社保卡金融功能未激活,需要先到社保卡发放银行激活。尚未办理具有金融功能社保卡的待遇领取人,可到居住地所在社保卡制卡网点申领。
“有了新社保卡,市民将无需再办理银行卡或存折,直接用新卡就能快速领取养老金,非常方便。”工作人员提醒市民,已经持有一代社保卡,并领取基本养老、工伤、失业等社会保险待遇的人员,经本人自愿申请,可携带身份证、社保卡原件及复印件,到参保地社保经办机构办理信息变更手续。
如本人因身体原因不能到现场亲自办理,需要出具委托书,委托书中要写明委托人和被委托人的姓名、身份证号、委托事由,委托人签字并加按手印。同时,被委托人需要提供身份证复印件1份。
据了解,建设银行、农业银行、工商银行、中国银行、交通银行均为社保卡合作银行,参保人员可自愿选择合作银行,并到银行相应制卡网点办理补换卡业务。
市民如有关于社保卡的相关问题,可咨询市人社局信息中心,电话:0459-4600166。
关于基本养老、工伤、失业等社会保险待遇问题,可咨询各区社保局。
萨尔图区:0459-4608707
让胡路区:0459-5153570 0459-5153776
龙凤区:0459-6201628 0459-6230619
红岗区:0459-4195711
大同区:0459-6165951
高新区:0459-6041935 0459-6041969















